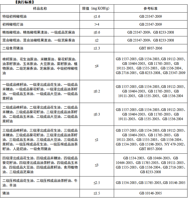
酸價是脂肪中游離脂肪酸含量的標志,也是衡量脂肪質量的重要標志。冠宇儀器食用油酸價含量檢測儀GY-SSYYSJ10能夠快速檢測食用植物油、食用豬油、花生油、葵花油、米糠油等中的食用油酸價的總含量。

油脂在貯存期間,由于微生物、水分、溫度、光照、脂肪酶等因素的作用發生緩慢水解,產生游離脂肪酸,其置于油中使酸價增大,貯存穩定性降低。酸價可作為油脂脂肪水解程度的指標,亦可作為酸敗程度的指標。酸價越小,即油脂質量越好,精煉程度和新鮮度越好。一般要求食用植物油的酸價不得>5 mg KOH/g,酸價略高不會對人體健康產生損害;但如果酸價過高,則會導致人體腸胃不適、腹瀉并損害肝臟,因此酸價測定結果的準確性對人體健康非常重要。
冠宇儀器食用油酸價含量檢測儀GY-SSYYSJ10能夠快速檢測食用植物油、食用豬油、花生油、葵花油、米糠油等中的食用油酸價的總含量。
http://m.yztax.com.cn/products-list-zh-918.html



微信掃一掃